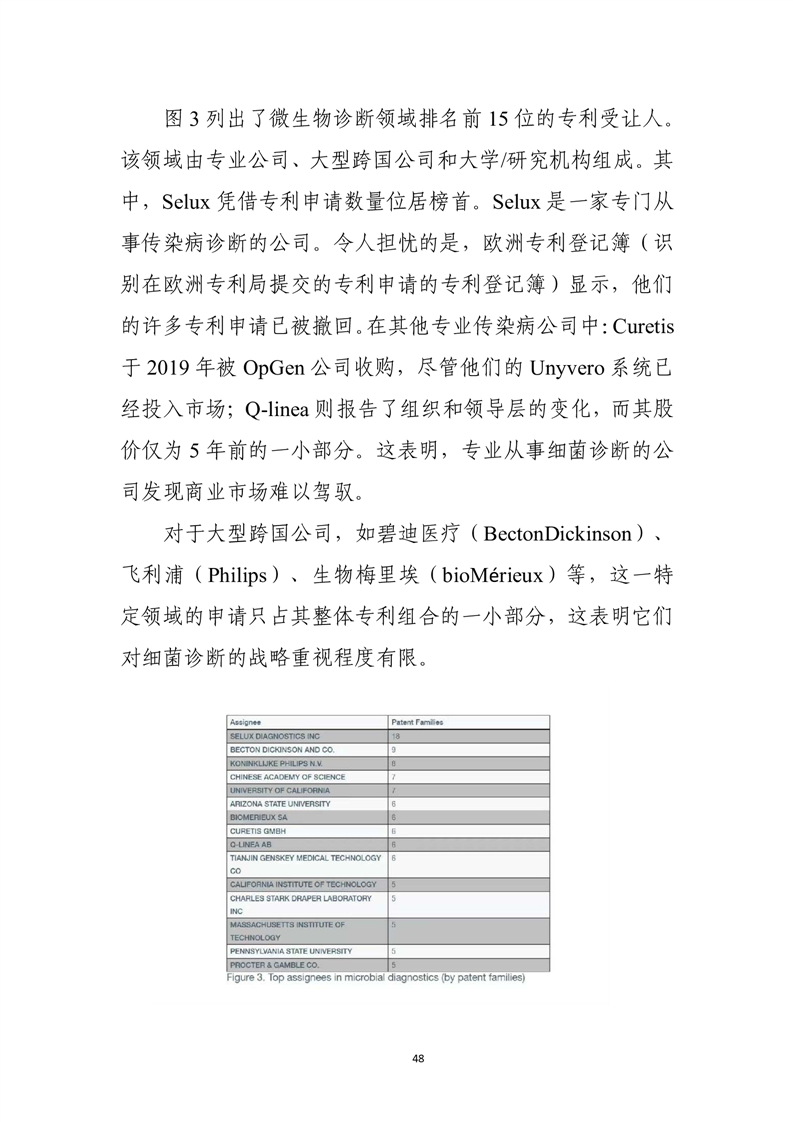
| 索引号: |
003083980/202601-00025 |
信息分类: |
回应关切 |
| 内容分类: |
市场监管、安全生产监管、应急管理 |
发布日期: |
2026-01-30 |
| 发布机构: |
市市场监督管理局 |
文号: |
|
| 名称: |
【知识产权】知识产权每周国际快讯2026年第4期 |
关键词: |
|
| 有效期至: |
|
| 索引号: |
003083980/202601-00025 |
| 信息分类: |
回应关切 |
| 内容分类: |
市场监管、安全生产监管、应急管理 |
| 发文日期: |
2026-01-30 |
| 发布机构: |
市市场监督管理局 |
| 文号: |
|
| 关键词: |
|
| 名称: |
【知识产权】知识产权每周国际快讯2026年第4期 |
【知识产权】知识产权每周国际快讯2026年第4期
浏览次数:
信息来源: 中国保护知识产权网 发布时间:2026-01-30 14:47
字号:
大
中
小
分享到: